韓國最近超夯「AI 解星盤」!3 步驟教你免費星盤生成、AI 指令,工作運、桃花運、追星運都能算
現在 AI 可以玩的花樣實在是太多啦!除了先前流行的 AI 公仔、AI 像素風打卡照之外,你知道 AI 還可以幫你解星盤嗎?最近韓國人超夯的話題之一,就是請 ChatGPT 來幫忙解星盤,不管是想知道自己的性格優缺點分析,還是接下來 2026 年的運勢、工作運、桃花運,甚至是追星運,通通都可以用 ChatGPT(或是其他習慣使用的 AI 也可以)算出來,還會搭配詳細解析,趕快一起來看看到底要怎麼做吧!
圖片來源:IG@katarinabluu
步驟一、產生自己專屬的星盤
首先第一步要先找出自己的星盤,以及可以讓 AI 讀懂的星盤數據。可以到星盤計算網站 Astro-Seek.com,點選網站首頁中的「Birth Chart」,接著輸入自己的出生日期、出生時間、出生城市,這邊要注意的是,出生城市名要輸入英文名稱,例如是在台北出生的話,城市名就要寫「Taipei」,網站會跳出對應的城市讓你選。
圖片來源:編輯截圖
圖片來源:編輯截圖
接下來還不要急著按產生星盤唷!先按下下方有兩個齒輪圖示的「Extended settings」(延伸設定),在「House system」的部分下拉選單,選擇「Whole Sign」,接著就可以按下藍色的「Calculate Chart」按鈕來產生星盤啦!

圖片來源:編輯截圖

圖片來源:編輯截圖

圖片來源:編輯截圖
步驟二、產生 AI 星盤數據
到了專屬你的星盤頁面之後,若你是使用手機版網頁的話,直接點選星盤下方的「GPT Data」就可以轉跳至星盤數據;使用電腦網頁的話,只要滑到網頁下方找到「AI-ChatGPT」也會有星盤數據唷!接下來就將「Planet positions」、「House positions」、「Planet aspects」、「Other aspects」四塊星盤數據複製下來。

圖片來源:編輯截圖

圖片來源:編輯截圖
步驟三、AI 指令解析星盤
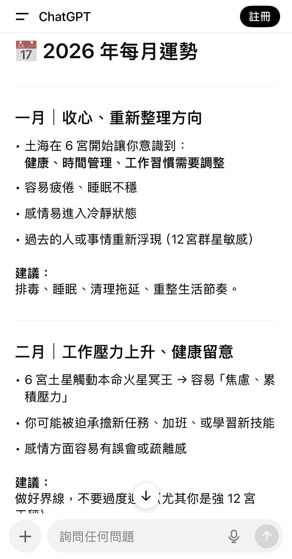
再來就是分析星盤的重頭戲啦!打開 ChatGPT(或是其他習慣使用的 AI 也可以)後,建議先登出原先使用的帳號,在未登入的狀態下分析星盤,以避免 ChatGPT 用以往與你的對話內容、學習到你的資訊,去進行星盤分析,可能會較不準確喔!接著將剛剛複製下來的星盤數據貼到 ChatGPT 對話匡,並在最後寫下指令:
「我的出生年份是(打上出生西元年份),請根據以上星盤資料,分析(你想問的問題)」

圖片來源:編輯截圖
圖片來源:編輯截圖
推薦可以請 ChatGPT 分析的問題
問整體運勢:
1、我的 2026 年每個季度(或每個月)的運勢
2、接下來我的人生若以 5 年為一個階段,在每個階段我的運勢及人生走向會如何?
問桃花:
1、未來一年我在什麼時候有機會遇到能穩定交往的對象?
2、我大約會在幾歲的時候結婚?
問工作:
1、以我的星盤看來,我在哪個工作領域會得到好的發展?
2、我接下來三年內是否有轉職的機會?有的話會是什麼時候
問追星:
1、我目前追星的團體(團體/藝人名稱)是否對我的人生運勢有幫助,他們的出道日期是(寫上團體/藝人的出道或出生年、月、日)
Powered by Froala Editor
{"title"=>"韓國最近超夯「AI 解星盤」!3 步驟教你免費星盤生成、AI 指令,工作運、桃花運、追星運都能算", "keywords"=>["AI星盤", "韓國流行"], "description"=>"現在 AI 可以玩的花樣實在是太多啦!除了先前流行的 AI 公仔、AI 像素風打卡照之外,你知道 AI 還可以幫你解星盤嗎?最近韓國人超夯的話題之一,就是請 ChatGPT 來幫忙解星盤,不管是想知道自己的性格優缺點分析,還是接下來 202", "news_keywords"=>"AI星盤, 韓國流行", "article"=>{"section"=>"life-style,生活風格"}, "author"=>"踢踢帕妮", "og"=>{"type"=>"article", "title"=>"韓國最近超夯「AI 解星盤」!3 步驟教你免費星盤生成、AI 指令,工作運、桃花運、追星運都能算", "description"=>"現在 AI 可以玩的花樣實在是太多啦!除了先前流行的 AI 公仔、AI 像素風打卡照之外,你知道 AI 還可以幫你解星盤嗎?最近韓國人超夯的話題之一,就是請 ChatGPT 來幫忙解星盤,不管是想知道自己的性格優缺點分析,還是接下來 202", "url"=>"https://coolsis.cool-style.com.tw/life-style/fun/42043", "site_name"=>"韓國最近超夯「AI 解星盤」!3 步驟教你免費星盤生成、AI 指令,工作運、桃花運、追星運都能算", "image"=>{"_"=>"https://coolsis.cool-style.com.tw/rails/active_storage/blobs/proxy/eyJfcmFpbHMiOnsibWVzc2FnZSI6IkJBaHBBei9DQ1E9PSIsImV4cCI6bnVsbCwicHVyIjoiYmxvYl9pZCJ9fQ==--56c92e7cd61896e0f607ca2377e35d877753c593/s_collage.png", "secure_url"=>"https://coolsis.cool-style.com.tw/rails/active_storage/blobs/proxy/eyJfcmFpbHMiOnsibWVzc2FnZSI6IkJBaHBBei9DQ1E9PSIsImV4cCI6bnVsbCwicHVyIjoiYmxvYl9pZCJ9fQ==--56c92e7cd61896e0f607ca2377e35d877753c593/s_collage.png", "width"=>1200, "height"=>630}}, "fb"=>{"app_id"=>286212352832184}, "twitter"=>{"card"=>"summary_large_image", "url"=>"https://coolsis.cool-style.com.tw/life-style/fun/42043", "title"=>"韓國最近超夯「AI 解星盤」!3 步驟教你免費星盤生成、AI 指令,工作運、桃花運、追星運都能算", "description"=>"現在 AI 可以玩的花樣實在是太多啦!除了先前流行的 AI 公仔、AI 像素風打卡照之外,你知道 AI 還可以幫你解星盤嗎?最近韓國人超夯的話題之一,就是請 ChatGPT 來幫忙解星盤,不管是想知道自己的性格優缺點分析,還是接下來 202", "image"=>{"src"=>"https://coolsis.cool-style.com.tw/rails/active_storage/blobs/proxy/eyJfcmFpbHMiOnsibWVzc2FnZSI6IkJBaHBBei9DQ1E9PSIsImV4cCI6bnVsbCwicHVyIjoiYmxvYl9pZCJ9fQ==--56c92e7cd61896e0f607ca2377e35d877753c593/s_collage.png"}}, "canonical"=>"https://coolsis.cool-style.com.tw/life-style/fun/42043"}